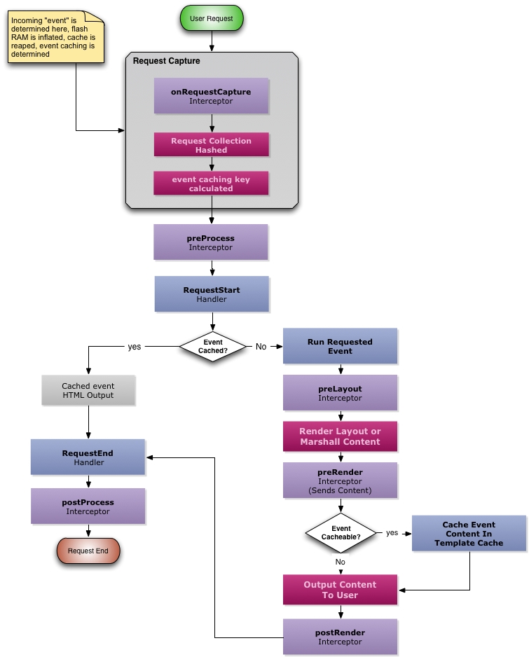
Event Caching
Event caching is extremely useful and easy to use. ColdBox will act like a cache proxy between your events and the clients requesting the events, much like squid, nginx or HA Proxy. All you need to do is add several metadata arguments to the action methods and the framework will cache the output of the event in the template cache provider in CacheBox. In other words, the event executes and produces output that the framework then caches. Subsequent calls to the same event with the same incoming RC variables will not do any processing, but just output the content back to the user.
For example, you have an event called blog.showEntry
. This event executes, gets an entry from the database and sets a view to be rendered. The framework then renders the view and if event caching is turned on for this event, the framework will cache the HTML produced. So the next incoming show entry event will just spit out the cached HTML. The cache key is created by hashing the incoming request collection.

Enabling Event Caching
To enable event caching, you will need to set a setting in your ColdBox.cfc
called coldbox.eventcaching
to true
.
coldbox.eventCaching = true;
Important Enabling event caching does not mean that ALL events will be cached. It just means that you enable this feature.
Setting Up Actions For Caching
The way to set up an event for caching is on the function declaration with the following annotations:
Annotation
Type
Description
cache
boolean
A true or false will let the framework know whether to cache this event or not. The default is FALSE. So setting to false makes no sense
cachetimeout
numeric
The timeout of the event's output in minutes. This is an optional attribute and if it is not used, the framework defaults to the default object timeout in the cache settings. You can place a 0 in order to tell the framework to cache the event's output for the entire application timeout controlled by coldfusion, NOT GOOD. Always set a decent timeout for content.
cacheLastAccesstimeout
numeric
The last access timeout of the event's output in minutes. This is an optional attribute and if it is not used, the framework defaults to the default last access object timeout in the cache settings. This tells the framework that if the object has not been accessed in X amount of minutes, then purge it.
cacheProvider
string
The cache provider to store the results in. By default it uses the template cache.
cacheFilter
string
Should reference the name of a private method in the handler that returns a closure.
cacheInclude
string
A comma separated list of keys in the rc
to include when creating the cache key. All other keys will be ignored
cacheExclude
string
A comma separated list of keys in the rc
to ignore when creating the cache key
Important Please be aware that you should not cache output with 0 timeouts (forever). Always use a timeout. Also, all events can have an unlimited amount of permutations, so make sure they expire and you purge them constantly. Every event + URL/FORM variable combination will produce a new cacheable entry.
Examples
Basic implementation of event caching using annotations:
// In Script
function showEntry(event,rc,prc) cache="true" cacheTimeout="30" cacheLastAccessTimeout="15"{
//get Entry
prc.entry = getEntryService().getEntry(event.getValue('entryID',0));
//set view
event.setView('blog/showEntry');
}
Greater Control Over Cache Keys
You can customize how cache keys are generated using three specialized annotations: cacheInclude
, cacheExclude
, and cacheFilter
.
How Cache Keys Work
By default, the cache key includes all keys from the request context (rc
). The cache key annotations allow you to modify this behavior by including specific keys, excluding unwanted keys, or applying custom filtering logic.
This is particularly useful for removing common tracking parameters (like utm_source
, utm_medium
, etc.) that shouldn't affect caching behavior.
Available Annotations
cacheInclude
Specifies which keys from the request context to include in the cache key calculation.cacheExclude
Specifies which keys from the request context to exclude from the cache key calculation.cacheFilter
Points to a private method that returns a closure for custom filtering logic. The closure receives a struct containing all potential cache key parameters and should return the filtered struct.
Processing Order
When multiple annotations are used together, ColdBox processes them in this specific order:
cacheFilter
- Apply custom filtering logiccacheInclude
- Include only specified keyscacheExclude
- Remove specified keys
Understanding this order is important when combining annotations, as each step operates on the results of the previous step.
Implementation Notes
The
cacheFilter
annotation must reference a private method within the same handlerThe filter method should return a closure/lambda that accepts one argument (a struct)
The closure should return the modified struct to be used for cache key generation
Examples
// CacheInclude: Only use the specified keys in the `rc` when creating the cache key
function show( event, rc, prc ) cache="true" cacheTimeout="30" cacheInclude="slug,id" {
...
}
// CacheExclude: Use all `rc` keys except those in the annotation
function show( event, rc, prc ) cache="true" cacheTimeout="30" cacheInclude="utm_source,utm_medium,utm_campaign" {
...
}
// CacheFilter: Filter the `rc` keys based on a private method that returns a closure
function show( event, rc, prc ) cache="true" cacheTimeout="30" cacheFilter="getCacheKeys" {
...
}
// private method used be CacheFilter. Returns a closure that accepts one argument
function getCacheKeys() {
var allowedKeys = [ "slug", "id" ];
// return a closure/lambda
return ( rcTarget ) => {
return rcTarget.filter( ( key, value ) => {
return allowedKeys.findNoCase( key ); // do custom filtering
}
}
}
Storage
All event and view caching are stored in a named cache called template
which all ColdBox applications have by default. You can open or create a new CacheBox configuration object and decide where the storage is, timeouts, providers, etc. You have complete control of how event and view caching is stored.
Purging
We also have a great way to purge these events programmatically via our cache provider interface.
templateCache = cachebox.getCache( "template" );
Methods for event purging:
clearEvent( string eventSnippet, string querystring="" )
: Clears all the event permutations from the cache according to snippet and querystring. Be careful when using incomplete event name with query strings as partial event names are not guaranteed to match with query string permutationsclearEventMulti( eventsnippets,string querystring="" )
: Clears all the event permutations from the cache according to the list of snippets and querystrings. Be careful when using incomplete event name with query strings as partial event names are not guaranteed to match with query string permutationsclearAllEvents( [boolean async=true] )
: Can clear ALL cached events in one shot and can be run asynchronously.
//Trigger to purge all Events
getCache( "template" ).clearAllEvents();
//Trigger to purge all events synchronously
getCache( "template" ).clearAllEvents(async=false);
//Purge all events from the blog handler
getCache( "template" ).clearEvent('blog');
//Purge all permutations of the blog.dspBlog event
getCache( "template" ).clearEvent('blog.dspBlog');
//Purge the blog.dspBlog event with entry of 12345
getCache( "template" ).clearEvent('blog.dspBlog','id=12345')
this.event_cache_suffix
You can now leverage the cache suffix property in handlers to be declared as a closure so it can be evaluated at runtime so it can add dynamic suffixes to cache keys. This can allow you to incorporate elements into the cache key at runtime instead of statically. This is a great way to incorporate the user's language locale or session identifier to make unique entries.
this.EVENT_CACHE_SUFFIX = function( eventHandlerBean ){
return "a localized string, etc";
};
OnRequestCapture
- Influence Cache Keys
OnRequestCapture
- Influence Cache KeysWe have provided an interception point in ColdBox that allows you to add variables into the request collection before a snapshot is made so you can influence the cache key of a cacheable event. What this means is that you can use it to mix in variables into the request collection that can make this event cache unique for a user, a specific language, country, etc. This is a great way to leverage event caching on multi-lingual or session based sites.
component{
onRequestCapture( event, data, buffer, rc, prc ){
// Add user's locale to the request collection to influence event caching
rc._user_locale = getFWLocale();
}
}
With the simple example above, the user's locale will be added to all your event caching permutations and thus create entries for different languages.
Life-Cycle Caveats
Several event interception points are NOT available during event caching.
When using event caching the framework will NOT execute ANY event at all. It will stream the content directly from the selected cache provider. This means that any interceptors or code that executes in the event is also NOT executed. The only interception points that will execute are:
preProcess
postProcess
So please make sure you take note of this when planning for event security.
Monitoring
CacheBox has an intuitive and powerful monitor that can be used via the ColdBox Debugger Module. From the monitor you can purge, expire and view cache elements, etc.
box install cbdebugger

Was this helpful?